Contacts
Sales Manager:
Mr.Liu
Mail Us
Certificates
ISO9001
PVoC
CE (Batching Plant)
CE (Concrete Pump)
CE (Concrete Mixer)
CE (Stabilized Soil Mixing Plant))
CE (Jaw Crusher)
CE (Block Making Machine)
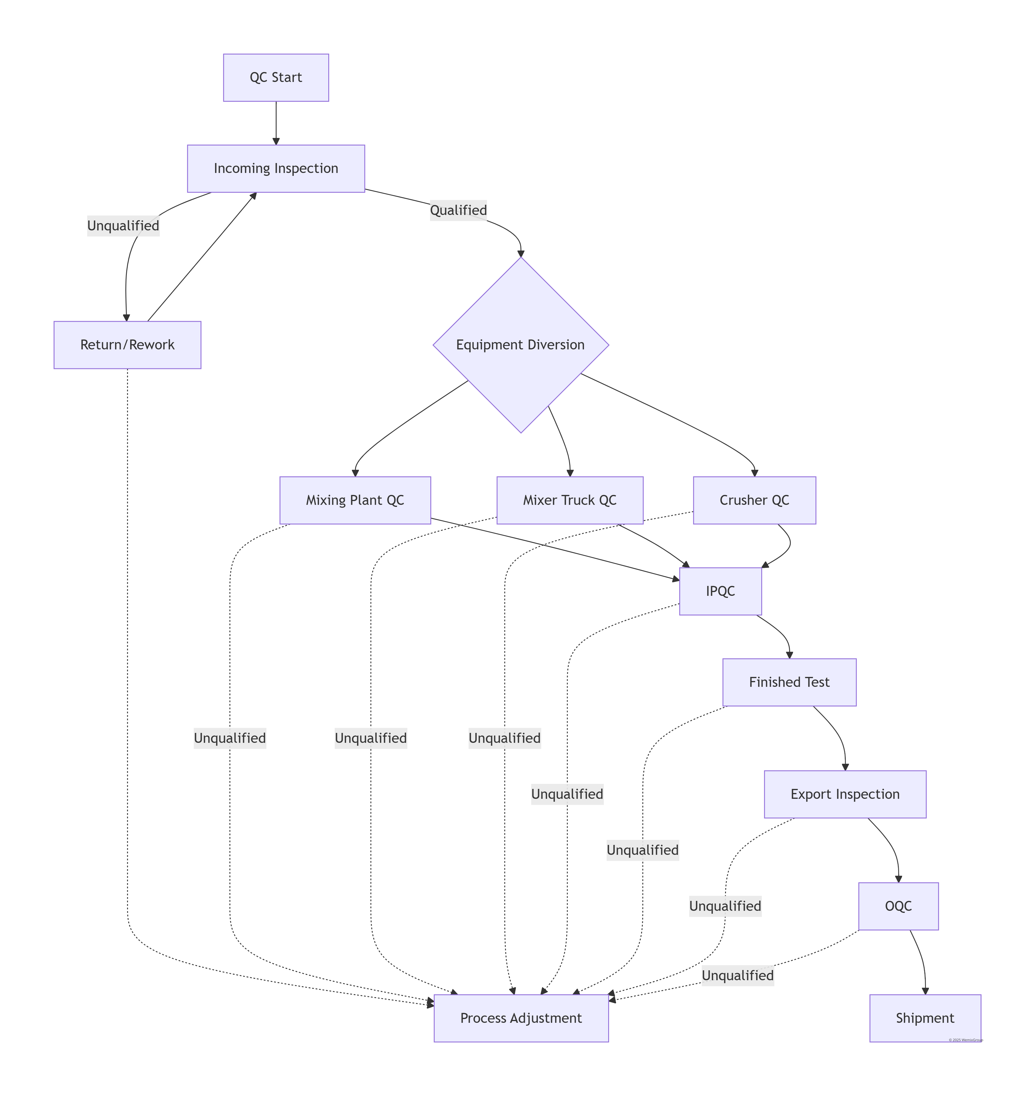
QC Profile

+8618137375477
QR Code
+8618137375477
Home
Category
WhatsApp
Inquiry